Sunday February 2026

হটলাইন

সেবা এবং ধাপ

নং শিরোনাম সেবার ধাপ কার্যকলাপ
  
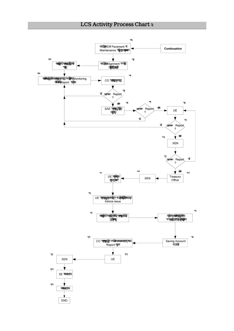
এলসিএস একটিভিটি চার্ট-২ দেখুন
এলসিএস একটিভিটি চার্ট-১ দেখুন
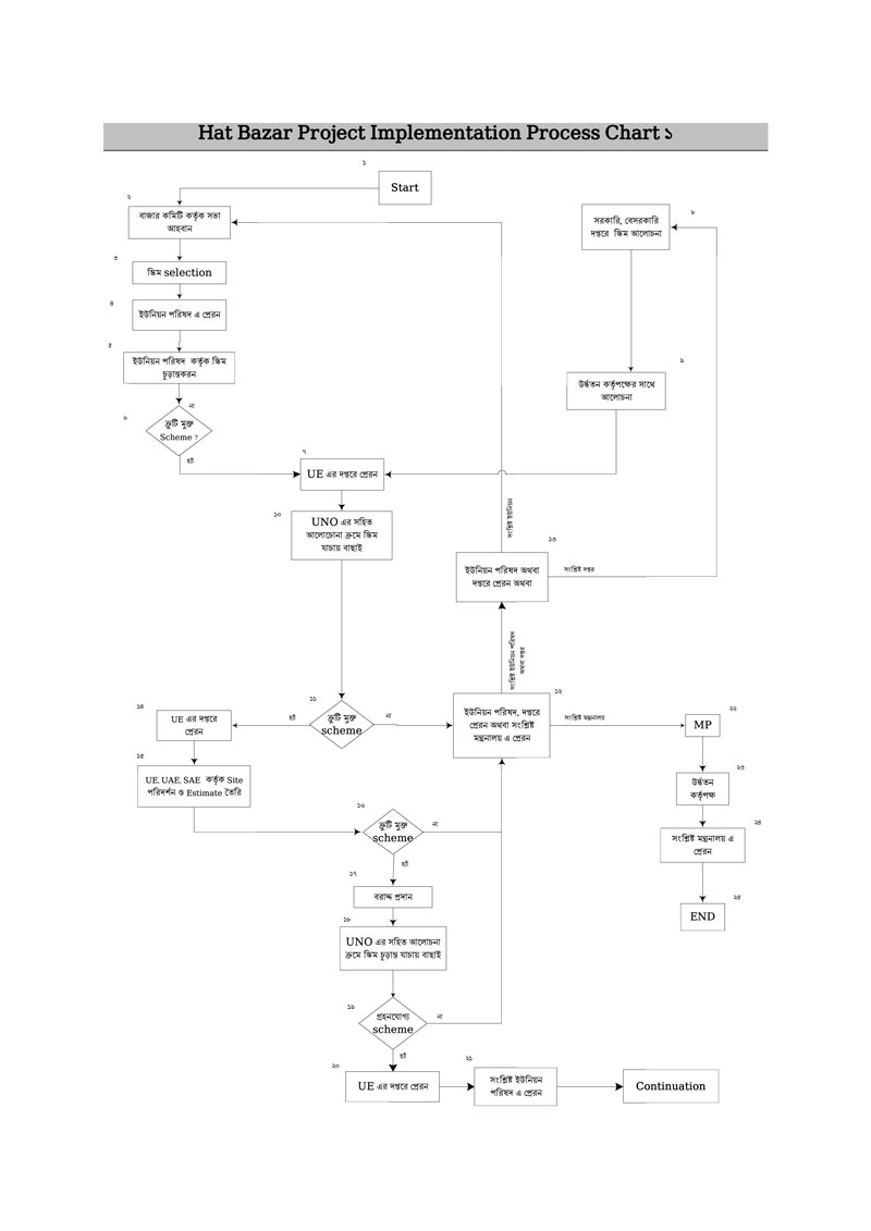
হাটবাজার উন্নয়ন প্রকল্প বাস্তবায়ন -২ দেখুন
হাটবাজার উন্নয়ন প্রকল্প বাস্তবায়ন -১ দেখুন
এডিপির প্রকল্প বাস্তবায়ন প্রকল্প ২ দেখুন
এডিপির প্রকল্প বাস্তবায়ন প্রকল্প ১ দেখুন
দেখছেন ১ থেকে ৬ পর্যন্ত, মোট ৬ এন্ট্রি

এক্সেসিবিলিটি

স্ক্রিন রিডার ডাউনলোড করুন